从补政策来看,明白对获评杰出级、领航级智能工场的企业别离赐与100万元、200万元省级资金励;湖北省将纳入培育库的项目优先保举申报省级制制业高质量成长专项资金,按设备、软件投入赐与补帮;浙江温州对纳入市级培育库的将来工场梯度项目优先供给政策支撑,要求智能工场软硬件总投资不低于8000万元(山区海岛县可放宽至6000万元)。正在申报流程上,各地遍及实行“企业自评—地市保举—省级评审”的分级机制,高新区等地域已明白2026年第一批根本级智能工场申报截止时间为1月15日,其他地域虽未明白具体时限,但均已启动培育工做,企业需亲近关心本地工信部分官网动态。
申报征询提醒:各地工信部分为智能工场梯度培育牵头单元,企业可通过本地工信部分官网、政务办事平台获取最新通知文件取申报模板,也可拨打本地工信部分配备工业科(处)联系德律风征询详情。前往搜狐,查看更多。
分歧地域还有专项弥补要求,例如湖北需供给省经信厅尺度模板的申报书取市州保举函,甘肃需提交县(区)工信部分初审看法,温州需供给软硬件总投资取投产许诺书,企业需按本地要求细化预备,避免缺项漏项。

杰出级:打制国内标杆:聚焦工场级系统优化,实现产物全生命周期数据集成贯通取制制各环节分析优化。焦点是推进数据管理取系统建模,建立虚拟工场取数字化交付系统,通过全过程数据分析阐发实现出产打算从动生成、质量精准逃溯等智能协同,要求人工智能手艺使用场景比例不低于20%,正在国内同业业具有引领带动感化,能构成可推广的处理方案。
深圳电信做为本田主要的消息通信办事商,正在2026年将继续阐扬其收集取手艺劣势,通过为企业供给高速靠得住的工业互联网收集、云计较取大数据处置能力,并为有需要的企业供给智能制制数据资本公共办事平台()等申报系统的手艺接入取运维支撑,协帮企业夯实智能工场的数字化根本,从而更好地参取梯度培育申报。
智能工场梯度培育打破了以往企业智能化转型“盲目跟风、单点冲破”的窘境,通过度层分级指导,让分歧根本、分歧规模的企业都能找到适配的升级径。这一系统以“场景化推进、部分联动、央地协同”为准绳,构成了“尺度系统+智能工场+处理方案”三位一体的成长模式,鞭策智能制制从试点示范规模化普及。截至目前,我国已建成3。5万余家根本级智能工场、7000余家先辈级智能工场、500余家杰出级智能工场,并培育出15家代表国内智能制制最高程度的领航级智能工场,笼盖80%制制业大类,智能化转型成效显著。

当前,全球制制业正派历从数字化向智能化跃迁的环节转型期,我国制制业高质量成长对数智化提出了更高要求。为系统推进制制业智能化升级,培育成长新质出产力,工业和消息化部等六部分结合印发《智能工场梯度培育办理法子(暂行)》,先辈级、杰出级、领航级四级培育系统,为企业转型指了然清晰径。2026年度,全国各省市自治区已连续启动当地梯度培育工做,一系列配套政策取补办法同步落地。本文将全面解读政策焦点要义,梳理各地申报要点,帮力企业精准把握机缘,成功踏上智能化升级之。
先辈级:实现集成化协同:迈向工场级数字化收集化协同,沉点冲破出产取办理环节的数据互通壁垒,实现环节出产过程精准节制、出产取运营协同管控。正在扶植上需优化工艺线取物流径,使用数智手艺实现配备非常预警,开展供应链数字化协同,次要手艺经济目标需达到区域同业业领先程度,成熟度要求二级及以上。适合已完成根本数字化,寻求全流程协同优化的企业。
无论申报哪个梯度,企业均需满脚5项焦点要求:一是准绳上为规模以上工业企业,产物取市场所作力较强;二是近三年运营财政情况优良,无不良信用记实,未发生较大及以上平安、环保、质量变乱;三是环节手艺配备、工业软件等平安可控,担任智能工场规划、扶植取运营,具有智能制制专业人才步队;五是对应梯度的智能制制能力成熟度达标。企业需提前开展自查,确保合适根本前提后再启动申报。
值得留意的是,对于江苏、广东等暂未发布2026年度专项通知的省市,企业可参照工信部《智能工场梯度培育办理法子(暂行)》及2025年当地政策提前预备,这类地域凡是正在3-6月启动申报,7-9月完成评审,需提前做好材料筹备取沟通对接工做。
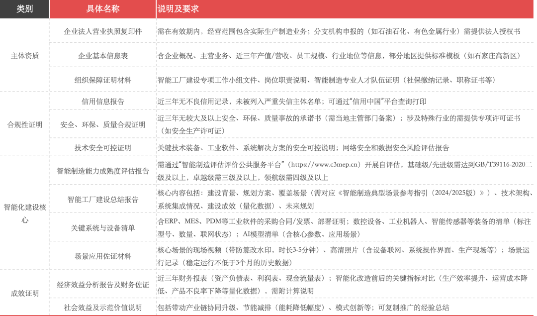
申报材料需兼顾完整性、实正在性取针对性,焦点包罗四大类:一是从体天分材料,如企业法人停业执照、根基消息表、组织保障证明等;二是合规性证明材料,含信用消息演讲、平安环保合规许诺书、手艺平安可控申明等;三是智能化扶植焦点材料,包罗智能制制能力成熟度评估演讲、扶植总结演讲、环节系统取设备清单、场景使用佐证材料(视频、照片、运转记实等);四是成效证明材料,如财政报表、经济效益阐发演讲、社会效益申明等。
正在国度政策框架下,湖北、甘肃、浙江、、等省市自治区已发布2026年度专项培育通知,连系当地财产特色细化申报要求,配套出台资金励、优先保举等支撑政策,构成“地方指导、处所落地”的协同推进款式。
材料报送规范有序:部门地域无需线上申报,仅需提交纸质版(一式2份及以上)+电子版,纸质材料需按挨次拆订,封面标注清晰,所有材料需加盖企业公章。
参取智能工场梯度培育,对企业而言不只是获得政策支撑取资金励,更能实现全方位能力提拔。从实践成效来看,杰出级智能工场产物研发周期平均缩短28。4%,出产效率平均提拔22。3%,碳排放平均削减20。4%;上汽通用五菱岛式智能工场建成后,制制效率提拔30%,设备分析操纵率达98。8%,产物研发周期降低43%,年产值达560亿元。久远来看,智能化升级能帮帮企业破解保守出产痛点,实现研发降本、柔性定制,适配市场多样化需求,同时提拔正在财产链中的话语权,借帮“领航级工场+中小企业”的协同模式,融入更高质量的财产生态。智能工场已成为制制业数字化转型的“从疆场”,也是提拔全球合作力的环节支持。2026年度智能工场梯度培育已全面启动,政策盈利持续。企业应立脚本身成长阶段,精准定位梯度方针,结实推进申报筹备工做,以智能化转型赋能高质量成长,正在制制强国扶植的海潮中把握机缘、实现冲破。
提前规划预留时间:至多提前3个月启动材料预备,为点窜完美、初审补正预留充脚时间,避免临近截止日期仓皇申报。
根本级:建牢数字化根底:聚焦车间级数字化转型,焦点方针是实现环节工序从动化、焦点数据及时采集和办理消息化。企业需摆设平安可控的智能制制配备取工业软件,开展产物、工艺数字化研发设想,通过消息系统实现采购、发卖等运营数据的精准核算,智能制制能力成熟度需达到二级及以上。这一层级适合数字化根本亏弱、初次启动转型的企业,是智能化升级的“入门必修课”。

领航级:摸索将来制制:做为最高层级,聚焦全球领先方针,深度融合新一代人工智能、5G、数字孪生等前沿手艺,建立工场数字孪生系统,实现物理制制过程的精准映照取动态优化。要求人工智能使用场景比例不低于60%,次要手艺经济目标全球领先,通过“母工场”模式带动财产链协同升级,构成可输出的行业尺度取处理方案,成熟度需达到四级及以上。首批15家领航级智能工场已正在配备制制、电子消息等环节行业树立标杆,如徐州沉型机械的挪动式起沉机智能工场实现“全球定制、火速交付”。
强化沟通对接:申报前自动取本地县(区)、市(州)工信部分对接,确认最新申报前提、材料模板及时间节点,地方正在甘、省属企业可间接向省工信厅申报,无需地市保举。
